로고

昭和二十五年政令第三十号 漁業法施行令

内閣は、漁業法(昭和二十四年法律第二百六十七号)及び漁業法施行法(昭和二十四年法律第二百六十八号)を実施するため、並びにこれらの法律の規定に基き、この政令を制定する。

(漁業法の施行期日) 第一条

漁業法の施行期日は、昭和二十五年三月十四日とする。

(海区漁業調整委員会等が行う意見の聴取) 第一条の二 

行政手続法(平成五年法律第八十八号)第三章第二節(第十五条第一項第四号、第十八条第一項、第十九条、第二十条第六項及び第二十五条から第二十八条までを除く。次条第一項において同じ。)の規定は、海区漁業調整委員会(内水面における漁業に関しては、内水面漁場管理委員会。次条及び第一条の四において同じ。)が行う漁業法(以下「法」という。)第三十四条第五項(法第三十六条第三項及び第三十八条第五項において準用する場合を含む。)の意見の聴取に準用する。この場合において、次の表の上欄に掲げる行政手続法の規定の中で同表中欄に掲げるものは、それぞれ同表下欄のように読み替えるものとする。

표1-1
표1-1

표1-2
표1-2

2 法第三十四条第七項の規定は、前項において準用する行政手続法第十七条第二項に規定する参加人であつて、法第三十四条第四項(法第三十六条第三項において準用する場合を含む。)又は第三十八条第三項の申請に基づき処分がされた場合に自己の利益を害されることとなるものについて準用する。

第一条の三 

行政手続法第三章第二節の規定は、海区漁業調整委員会が行う法第三十七条第四項(法第三十六条第三項、第三十八条第五項(法第三十六条第三項において準用する場合を含む。)並びに第三十九条第四項(法第三十六条第三項及び第百二十八条第三項において準用する場合を含む。)及び第十四項(法第三十六条第三項において準用する場合を含む。)において準用する場合を含む。)において準用する法第三十四条第五項の意見の聴取に準用する。この場合において、次の表の上欄に掲げる行政手続法の規定の中で同表中欄に掲げるものは、それぞれ同表下欄のように読み替えるものとする。

표2-1
표2-1

표2-2
표2-2

2 法第三十四条第七項の規定は、前項において準用する行政手続法第十七条第二項に規定する参加人であつて、法第三十七条第一項、第三十八条第一項若しくは第三十九条第一項、第二項若しくは第十三項(これらの規定を法第三十六条第三項において準用する場合を含む。)又は第百二十八条第二項の規定による処分がされた場合に自己の利益を害されることとなるものについて準用する。

第一条の四 

前二条に定めるもののほか、海区漁業調整委員会が行う意見の聴取に関し必要な事項は、海区漁業調整委員会が定める。

(指定漁業の許可等の申請後船舶が滅失し又は沈没した場合) 第一条の五 

いずれかの指定漁業(法第五十二条第一項に規定する指定漁業をいう。以下同じ。)について法第五十八条第一項の規定による公示があり、当該公示に係る許可又は起業の認可の申請(以下「公示に係る許可等の申請」という。)をした後に、当該申請に係る船舶(母船式漁業(法第五十二条第一項に規定する母船式漁業をいう。以下同じ。)にあつては、母船又は独航船等(同項に規定する独航船等をいう。以下同じ。)。以下同じ。)が滅失し又は沈没した場合には、当該申請は、法第五十八条の二第一項から第五項までの規定の適用については、当該申請の内容と同一の内容(船舶に係る部分については、総トン数その他省令で定める事項(以下「総トン数等」という。)が同一の内容)の法第五十四条第一項又は第二項の規定による当該指定漁業の起業の認可の申請とみなす。

2 前項の場合において、同項の公示に係る許可等の申請が、現に当該指定漁業の許可又は起業の認可を受けている者(法第五十八条の二第三項第二号の申請に基づく許可又は起業の認可を受けている者にあつては、新技術の企業化により現に同項第一号の申請に基づく許可を受けている者と同程度の漁業生産を確保することが可能となつたものとして同号の農林水産省令で定める基準に適合するものに限り、当該指定漁業の許可の有効期間(起業の認可を受けており又は受けていた者にあつては、当該起業の認可に係る指定漁業の許可の有効期間。以下同じ。)の満了日が当該公示に係る許可等の申請をすべき期間の末日以前である場合にあつては、その有効期間の満了日において当該指定漁業の許可又は起業の認可を受けていた者を含む。以下同じ。)からの当該指定漁業の許可の有効期間の満了日の到来のため当該許可又は起業の認可に係る船舶と同一の船舶についてした申請であるときは、当該申請は、法第五十八条の二第三項から第五項までの規定の適用については、前項の規定にかかわらず、現に当該指定漁業の許可又は起業の認可を受けている者が当該指定漁業の許可の有効期間の満了日の到来のため当該許可又は起業の認可に係る船舶と同一の船舶についてした法第五十四条第一項又は第二項の規定による当該指定漁業の起業の認可の申請とみなす。

3 前二項の規定は、次の各号に掲げる公示に係る許可等の申請については、当該各号に掲げる場合には、適用しない。

一 第一条の七第一項又は第二項に規定する場合において、その滅失し又は沈没した船舶についてその滅失又は沈没前にした公示に係る許可等の申請 その滅失又は沈没後その者がその滅失し又は沈没した船舶に代えてこれと総トン数等につき同一の内容を有する他の船舶について当該指定漁業の公示に係る許可等の申請をしたとき。 二 公示に係る許可等の申請をした船舶(以下この号において「旧船舶」という。)が滅失し又は沈没したため、その旧船舶に代えてこれと総トン数等につき同一の内容を有する他の船舶について、その者から、法第五十九条第二号又は第四号の規定による当該指定漁業の許可又は起業の認可の申請(その内容が従前の許可又は起業の認可を受けた内容と同一であるものに限る。)があり、かつ、その船舶と同一の船舶につき当該指定漁業の公示に係る許可等の申請があつた場合におけるその旧船舶についての当該公示に係る許可等の申請 当該他の船舶についてのその法第五十九条第二号又は第四号の規定による許可又は起業の認可の申請及び当該他の船舶と同一の船舶についての当該公示に係る許可等の申請のうち、いずれか遅い方の申請があつたとき(その同条第二号又は第四号の規定による許可又は起業の認可の申請に対し、これに係る当該指定漁業の許可の有効期間の満了日までに申請の却下を受けたときを除く。)。

(母船式漁業の特例) 第一条の六 

前条第一項の規定により母船式漁業の母船又は同一の船団に属する独航船等の全部若しくは一部についての公示に係る許可等の申請が法第五十四条第二項の規定による当該指定漁業の起業の認可の申請とみなされたため当該母船又は当該同一の船団に属する独航船等のすべてについての当該指定漁業の公示に係る許可等の申請が同項の規定による当該指定漁業の起業の認可の申請であるか、又は同項の規定による当該指定漁業の起業の認可の申請とみなされるものとなつた場合には、当該母船又は当該独航船等と同一の船団に属する独航船等又は母船についての当該指定漁業の公示に係る許可等の申請は、法第五十八条の二第一項から第五項までの規定の適用については、法第五十四条第二項の規定による当該指定漁業の起業の認可の申請であるもの(前条第一項の規定により当該指定漁業の起業の認可の申請とみなされたものを含む。)を除き、法第五十四条第三項の規定による当該指定漁業の起業の認可の申請となつたものとみなす。

(滅失し又は沈没した船舶に代わる他の船舶についての指定漁業の許可等の申請) 第一条の七 

いずれかの指定漁業について従前の許可又は起業の認可を受けていた船舶が当該指定漁業についての公示に係る許可等の申請をすべき期間の満了日の前六箇月以内に滅失し又は沈没した場合において、当該許可又は起業の認可を受けていた者が当該指定漁業につきその船舶に代えてこれと総トン数等につき同一の内容を有する他の船舶についてした公示に係る許可等の申請(一の滅失又は沈没につき一の申請に限る。)は、法第五十八条の二第三項から第五項までの規定の適用については、現に当該指定漁業の許可又は起業の認可を受けている者が当該指定漁業の許可の有効期間の満了日の到来のため当該許可又は起業の認可に係る船舶と同一の船舶についてした当該指定漁業の許可又は起業の認可の申請とみなす。

2 前項に規定する場合のほか、いずれかの指定漁業について従前の許可又は起業の認可を受けていた船舶が当該指定漁業の許可の有効期間の満了日の前六箇月以内又は当該満了日後に滅失し又は沈没した場合において、当該許可又は起業の認可を受けていた者が当該指定漁業につきその船舶に代えてこれと総トン数等につき同一の内容を有する他の船舶についてした公示に係る許可等の申請(一の滅失又は沈没につき一の申請に限る。)についても、同項と同様とする。

3 前二項の規定は、これらの各項に規定する公示に係る許可等の申請(以下この項において「別代船についての申請」という。)のほか、当該従前の許可又は起業の認可を受けていた船舶が滅失し又は沈没したため、その者から、その別代船についての申請に係る船舶以外の船舶で当該滅失し又は沈没した船舶と総トン数等につき同一の内容を有するもの(以下この項において「継続許可申請代船」という。)について法第五十九条第二号又は第四号の規定による当該指定漁業の許可又は起業の認可の申請(その内容が従前の許可又は起業の認可を受けた内容と同一であるものに限る。)があり、かつ、その継続許可申請代船と同一の船舶につき当該指定漁業の公示に係る許可等の申請があつた場合(その同条第二号又は第四号の規定による許可又は起業の認可の申請に対し、これに係る当該指定漁業の許可の有効期間の満了日までに申請の却下を受けた場合を除く。)には、その別代船についての申請については、適用しない。

(法第五十九条の規定による許可等の申請中の場合) 第一条の八 

いずれかの指定漁業についての公示に係る許可等の申請に係る船舶についてその者が法第五十九条各号の規定による当該指定漁業の許可又は起業の認可の申請(その内容が従前の許可又は起業の認可を受けた内容と同一であるものに限る。)をし、これに対する許可若しくは起業の認可又は申請の却下を受けていない場合(当該指定漁業の許可の有効期間の満了日が当該公示に係る許可等の申請をすべき期間の末日以前である場合にあつては、当該許可の有効期間の満了日において当該申請に対する許可若しくは起業の認可又は申請の却下を受けていない場合)には、当該公示に係る許可等の申請は、法第五十八条の二第三項から第五項までの規定の適用については、現に当該指定漁業の許可又は起業の認可を受けている者が当該指定漁業の許可の有効期間の満了日の到来のため当該許可又は起業の認可に係る船舶と同一の船舶についてした当該指定漁業の許可又は起業の認可の申請とみなす。

(許可等の申請後申請者が死亡し、解散し又は分割をした場合) 第一条の九 

一の指定漁業について公示に係る許可等の申請をした者がその申請をした後に死亡し、合併により解散し、又は分割(当該申請に係る船舶を承継させるものに限る。)をしたときは、その相続人(相続人が二人以上ある場合において、その協議により当該申請をした者の地位を承継すべき者を定めたときは、その者)、当該合併後存続する法人若しくは当該合併によつて成立した法人又は当該分割によつて当該船舶を承継した法人は、当該指定漁業の公示に係る許可等の申請をした者の地位を承継する。

2 前項の規定により公示に係る許可等の申請をした者の地位を承継した者は、承継の日から二箇月以内にその旨を農林水産大臣に届け出なければならない。

(海区漁業調整委員会の所在地) 第二条 

海区漁業調整委員会の事務所の所在地は、都道府県知事が定める。

2 都道府県知事は、前項の規定により所在地を定めたときは、これを公示する。

(会長の職務) 第三条 

漁業調整委員会及び内水面漁場管理委員会の会長は、それぞれ、会務を総理し、会を代表する。

2 漁業調整委員会及び内水面漁場管理委員会について、会長が欠けたとき又は会長に事故があるときは、あらかじめ委員が互選した者がその職務を代理する。

(特別区等の特例) 第四条 

次条から第二十四条までの規定中市町村に関する規定は、特別区のある地にあつては特別区に、地方自治法(昭和二十二年法律第六十七号)第二百五十二条の十九第一項の指定都市にあつては区及び総合区に適用する。

(選挙人名簿) 第五条 

法第八十六条の規定により選挙権を有する者は、農林水産省令で定める手続に従い、毎年九月一日現在により同月五日までに海区漁業調整委員会選挙人名簿(以下「選挙人名簿」という。)の調製のための申請書を当該市町村の選挙管理委員会に提出するものとする。

2 選挙人名簿は、毎年十月十五日までに調製しなければならない。

3 選挙人名簿は、市町村の区域を分けて数投票区を設けた場合には、その投票区ごとに調製しなければならない。

4 選挙人名簿又はその抄本は、その名簿又は抄本を用いて選挙された海区漁業調整委員会の委員の任期間、市町村の選挙管理委員会において保存しなければならない。

5 公職選挙法施行令(昭和二十五年政令第八十九号)第十五条(異議の申出に係る行政不服審査法施行令の準用)、第十六条(表示の消除)、第十八条(選挙人名簿登録証明書)、第十九条(選挙人名簿の移送又は引継ぎ)、第二十一条(選挙人名簿の再調製)及び第二十二条(選挙人の数の報告)第二項の規定は、選挙人名簿の調製について準用する。この場合において、同令第十五条中「公職選挙法」とあるのは「漁業法第九十四条において準用する公職選挙法」と、同令第十六条中「法第二十七条第一項又は第二項」とあるのは「漁業法第八十九条第八項」と、「法第二十一条第一項に規定する者に該当する」とあるのは「選挙人名簿に登載される資格を有する」と、同令第十八条第三項中「、他の市町村の選挙人名簿に登録された場合、在外選挙人名簿に登録された場合又は当該選挙人名簿登録証明書の交付を受けた市町村の区域内に住所を有しなくなつた日後四箇月を経過するに至つた場合」とあるのは「又は他の市町村の選挙人名簿に登録された場合」と、同条第四項中「総務省令」とあるのは「農林水産省令」と、同令第十九条第一項中「選挙人名簿(法第十九条第三項の規定により磁気ディスクをもつて調製する選挙人名簿にあつては、当該選挙人名簿に記録されている事項の全部を記載した書類(以下この条において「選挙人名簿記載書類」という。)。次項及び第三項並びに第百三十一条第二項において同じ。)」とあるのは「選挙人名簿」と、「登録されているもの(選挙人名簿記載書類にあつては、記載されているもの)」とあるのは「登録されているもの」と、同条第二項中「登録されているもの(選挙人名簿記載書類にあつては、記載されているもの)」とあるのは「登録されているもの」と、同条第三項中「登録されている者(選挙人名簿記載書類にあつては、記載されている者)」とあるのは「登録されている者」と、同条第五項中「選挙人名簿(法第十九条第三項の規定により磁気ディスクをもつて調製する選挙人名簿にあつては、選挙人名簿記載書類)」とあるのは「選挙人名簿」と、同令第二十一条第一項中「調製の期日及び異議の申出期間」とあるのは「調製、縦覧及び確定に関する期日及び期間並びに申請の方法及び期間」と、同条第二項中「調査しなければならない」とあるのは「調査しなければならない。ただし、選挙人の年齢は、その選挙人名簿の確定の期日により算定しなければならない」と、同令第二十二条第二項中「場合には」とあるのは「場合において、その選挙人名簿が確定したときは」と読み替えるものとする。

(投票所の開閉時刻) 第六条

海区漁業調整委員会委員選挙の投票所は、午前七時に開き、午後八時に閉じる。

2 市町村の選挙管理委員会は、選挙人の投票に支障を来さないと認められる場合に限り、投票所の開閉時刻につき前項と異なる定めをすることができる。この場合においても、投票所を開いておく時間は、四時間を下つてはならない。

3 市町村の選挙管理委員会は、前項の場合においては、直ちにその旨を告示するとともに、これをその投票所の投票管理者に通知し、かつ、直ちにその旨を都道府県の選挙管理委員会に届け出なければならない。

(共通投票所の開閉時刻) 第六条の二

海区漁業調整委員会委員選挙の共通投票所は、午前七時に開き、午後八時に閉じる。

2 市町村の選挙管理委員会は、必要があると認めるときは、共通投票所の開閉時刻につき前項と異なる定めをすることができる。

3 市町村の選挙管理委員会は、前項の場合においては、直ちにその旨を告示するとともに、これをその共通投票所の投票管理者に通知し、かつ、直ちにその旨を都道府県の選挙管理委員会に届け出なければならない。

(法人の投票) 第七条 

法第九十条第三項但書の規定により法人の指定を受けて投票を行う者は、投票の際その権限を証する書面を投票管理者に提出しなければならない。

(期日前投票所の開閉時刻) 第七条の二 

海区漁業調整委員会委員選挙の期日前投票所は、午前八時三十分に開き、午後八時に閉じる。

2 市町村の選挙管理委員会は、必要があると認めるときは、期日前投票所の開閉時刻につき前項と異なる定めをすることができる。この場合においても、期日前投票所(二以上の期日前投票所を設ける場合には、いずれか一以上の期日前投票所)を開いておく時間は、四時間を下つてはならない。

3 市町村の選挙管理委員会は、前項の場合においては、直ちにその旨を告示するとともに、これをその期日前投票所の投票管理者に通知しなければならない。

(候補者の届出形式) 第八条 

海区漁業調整委員会の委員の候補者の届出書には、候補者となるべき者の氏名及び生年月日(法人にあつては名称)、住所(当該地区内に住所がない場合には事業場の所在地)並びにその者の属する政党その他の政治団体の名称を記載しなければならない。

2 委員の候補者の推薦届出書には、前項に規定する事項の外、推薦届出者の氏名及び生年月日(法人にあつては名称)並びに住所(当該地区内に住所がない場合には事業場の所在地)を記載し、且つ、本人の承諾書及び推薦届出者が選挙人名簿に登録されている旨の市町村の選挙管理委員会の委員長の証明書を添えなければならない。

3 前二項の届出書に記載する候補者の氏名は、戸籍簿に記載された当該候補者の氏名によらなければならない。

4 第一項又は第二項の届出書には、候補者の戸籍の謄本又は抄本を添えなければならない。

5 候補者は、法第九十四条において準用する公職選挙法(昭和二十五年法律第百号)第八十六条の四第十一項(立候補届出等の告示)の告示に氏名が記載される場合において、戸籍簿に記載された氏名(以下「本名」という。)に代えて本名以外の呼称で本名に代わるものとして広く通用しているもの(以下「通称」という。)が記載されることを求めようとするときは、当該通称について選挙長の認定を受けなければならない。この場合においては、第一項又は第二項の届出書に添えて通称認定申請書を提出するとともに、選挙長に当該呼称が本名に代わるものとして広く通用しているものであることを説明し、かつ、そのことを証するに足りる資料を提示しなければならない。

6 選挙長は、前項に規定する認定をしたときは、直ちに認定書を当該候補者又は推薦届出者に交付しなければならない。

7 第一項又は第二項の届出書に記載する政党その他の政治団体の名称については、その記載が真実であることを証明する当該政党その他の政治団体の証明書を添えなければならない。

8 第一項又は第二項の届出書の記載事項に異動を生じたときは、当該候補者又は推薦届出者は、直ちにその旨を文書で選挙長に届け出なければならない。

(公職選挙法施行令の準用) 第九条 

公職選挙法施行令第九条の二(投票区の廃止又は変更の告示)、第十条の二(市町村の区域を分けて開票区を設ける場合等の手続)、第四章(投票)(第二十四条第三項及び第四項、第二十九条、第三十条、第三十四条の二、第三十四条の三、第三十五条第三項、第三十八条、第四十四条の二、第四十六条第四項、第四十七条並びに第四十八条第四項から第六項までの規定を除く。)、第四章の二(共通投票所)、第四章の四(期日前投票)、第五章(不在者投票)(第五十条第五項及び第七項、第五十五条第五項から第七項まで、第五十九条、第五十九条の四第三項、第五十九条の五の三から第五十九条の八まで、第六十一条第四項並びに第六十二条第二項の規定を除く。)、第六章(開票)(第六十七条第七項及び第八項、第七十条、第七十条の二第二項、第七十五条第二項、第七十八条第四項から第六項まで並びに第七十九条の規定を除く。)、第七章(選挙会及び選挙分会)(第八十三条、第八十六条第二項並びに第八十七条第二項及び第三項の規定を除く。)、第八十九条第七項(立候補の辞退届)、第九十一条(候補者の届出が取り下げられたものとみなされた者等の届出義務)、第九十二条第十一項において読み替えて準用する同条第一項から第四項まで(公職の候補者等に関する通知)、第百八条(選挙事務所設置の届出の方法)、第十三章(市町村の境界の変更があつた場合等の選挙の執行の特例)、第百三十二条の十(選挙の一部無効に関する通知)、第百四十二条の二(不在者投票の時間に行うことができる行為)、第百四十二条の三(不在者投票の時間の特例を定めた場合の告示)並びに第百四十五条(選挙人名簿等の様式)の規定は、衆議院議員、参議院議員、地方公共団体の長及び市町村の議会の議員の選挙に関する部分を除き、海区漁業調整委員会の委員の選挙について準用する。この場合において、次の表の上欄に掲げる同令の規定中同表の中欄に掲げる字句は、それぞれ同表の下欄に掲げる字句に読み替えるものとする。

표3-1
표3-1

표3-2
표3-2

표3-3
표3-3

표3-4
표3-4

표3-5
표3-5

표3-6
표3-6

(解職請求代表者証明書の交付) 第十条 

法第九十九条第一項の規定により海区漁業調整委員会の委員の解職の請求をしようとする代表者(以下「解職請求代表者」という。)は、その請求の要旨その他必要な事項を記載した解職請求書を添え、都道府県の選挙管理委員会に対し、文書をもつて解職請求代表者証明書の交付を申請しなければならない。

2 前項の申請があつたときは、都道府県の選挙管理委員会は、直ちに市町村の選挙管理委員会に対し、解職請求代表者が選挙人名簿に記載された者であるかどうかの確認を求めなければならない。

3 都道府県の選挙管理委員会は、前項の確認があつたときは、解職請求代表者に第一項の証明書を交付し、且つ、その旨を告示しなければならない。

(選挙権者の署名押印の募集) 第十一条 

解職請求代表者は、解職請求者署名簿に解職請求書又はその写及び解職請求代表者証明書又はその写を附して法第九十九条第二項の規定により選挙権を有する者(以下「選挙権を有する者」という。)に対し、署名し印をおすことを求めなければならない。

2 解職請求代表者は、選挙権を有する者に委任して、その者の属する市町村の選挙権を有する者について前項の規定により署名し印をおすことを求めることができる。この場合においては、委任を受けた者は、解職請求書又はその写及び解職請求代表者証明書又はその写並びに署名し印をおすことを求めるための解職請求代表者の委任状を附した解職請求者署名簿を用いなければならない。

3 解職請求代表者は、前項の規定により署名し印をおすことを求めるための委任をしたときは、直ちに受任者の氏名及び委任の年月日を文書をもつて都道府県の選挙管理委員会及び受任者の属する市町村の選挙管理委員会に届け出なければならない。

4 第一項及び第二項の署名及び印は、前条第三項の規定による告示があつた日から四十日以内でなければ求めることができない。

(解職請求者署名簿の作製) 第十二条

解職請求者署名簿は、市町村ごとに作製しなければならない。

(署名者が有権者たることの証明) 第十三条 

解職請求者署名簿に署名し印をおした者の数が法第九十九条第二項の規定により告示された選挙権を有する者の総数の三分の一以上の数となつたときは、解職請求代表者は、第十一条第四項の規定による期日満了の日の翌日から十日以内に、解職請求者署名簿(署名簿が二冊以上に分れているときは、これらを一括したもの)を市町村の選挙管理委員会に提出してこれに署名し印を押した者が選挙人名簿に記載されたものであることの証明を求めなければならない。

2 市町村の選挙管理委員会は、前項の規定による請求を受けたときは、その日から二十日以内に審査を行つて署名の有効無効を決定し、印をもつてその旨を証明するものとする。この場合において同一人に係る二以上の有効署名及び印があるときは、その一を有効と決定するものとする。

3 市町村の選挙管理委員会は、解職請求者署名簿の提出が第一項の規定による期間を経過してなされたものであるときは、これを却下する。

4 解職請求者署名簿に署名し印をおした者は、解職請求代表者が第一項の規定により解職請求者署名簿を市町村の選挙管理委員会に提出するまでの間は、解職請求代表者を通じて、当該署名簿の署名及び印を取り消すことができる。

第十四条 

市町村の選挙管理委員会は、前条第二項の規定による署名簿の署名の証明が終了したときは、その旨を告示し、且つ、告示の日から七日間、その指定した場所において署名簿を関係人の縦覧に供するものとする。

2 署名簿の署名の証明に関し異議があるときは、関係人は、前項の規定による縦覧期間内に当該市町村の選挙管理委員会にこれを申し出ることができる。

3 市町村の選挙管理委員会は、前項の規定による異議の申出を受けた場合において、その申出を正当であると決定したときは、直ちに前条第二項の規定による証明を修正し、その旨を申出人及び関係人に通知し、併せてこれを告示し、その申出を正当でないと決定したときは、直ちにその旨を申出人に通知する。

4 市町村の選挙管理委員会は、第一項の規定による縦覧期間満了後十四日を経過したときは、有効署名の総数を告示するとともに、署名簿を解職請求代表者に返付するものとする。

(署名の無効) 第十五条

海区漁業調整委員会の委員の解職の請求者の署名で左に掲げるものは、無効とする。

一 法令の定める成規の手続によらない署名 二 何人であるかを確認できない署名

2 前条第二項の規定により詐偽又は強迫に基く旨の異議の申出があつた署名で市町村の選挙管理委員会がその申出を正当であると決定したものは、無効とする。

(署名審査録の作製及び保存) 第十六条 

市町村の選挙管理委員会は、署名審査録を作製し、署名の効力の決定に関し、関係人の出頭及び証言があつたときはその次第並びに無効と決定した署名についての決定の次第その他必要な事項をこれに記載し、第十四条第一項の告示の日から一年間、これを保存するものとする。

(解職の請求) 第十七条 

法第九十九条第一項の規定による請求は、第十四条第四項の規定により解職請求者署名簿の返付を受けた日(当該署名簿の署名の効力の決定に関し、解職請求代表者において訴訟を提起したときは、その判決が確定した日)から十日以内に、解職請求書に法第九十九条第二項の規定により告示された選挙権を有する者の総数の三分の一以上の有効署名があることを証明する書面及び解職請求者署名簿を添えてしなければならない。

2 前項の規定による有効署名があることを証明する書面には、解職請求者署名簿の効力の決定に関する判決書があるときは、これを添えなければならない。

(解職の投票の結果とその措置) 第十八条 

法第九十九条第三項の規定による海区漁業調整委員会の委員の解職の投票の結果が判明したときは、都道府県の選挙管理委員会は、直ちにこれを同条第一項の解職請求代表者、関係海区漁業調整委員会及び関係委員に通知し、且つ、これを公表するとともに、都道府県知事に報告するものとする。

(解職請求期間の制限) 第十九条 

法第九十九条第一項の規定による海区漁業調整委員会の委員の解職の請求は、その委員の就任の日から六箇月間及び同条第三項の規定による解職の投票の日から六箇月間は、することができない。ただし、法第九十四条において準用する公職選挙法第百条第六項の規定により当選人と定められた海区漁業調整委員会の委員に対する解職の請求は、その就職の日から六箇月以内においても、することができる。

(法の準用) 第二十条 

法第九十九条第五項の規定により海区漁業調整委員会の委員の解職の投票に委員の選挙に関する法の規定を準用する場合においては、法第八十九条、第九十一条第三号及び第四号、第九十二条並びに第九十三条の規定は、当該解職の投票には準用しない。

2 法第九十九条第五項の規定により海区漁業調整委員会の委員の解職の投票に委員の選挙に関する法の規定を準用する場合においては、次の表の上欄に掲げる法の規定の中で同表中欄に掲げるものは、それぞれ同表下欄のように読み替えるものとする。

표4
표4

(公職選挙法の準用) 第二十一条 

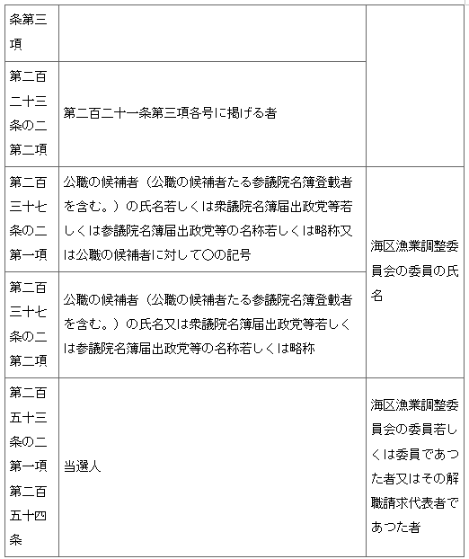
法第九十九条第五項の規定により海区漁業調整委員会の委員の解職の投票に委員の選挙に関する法の規定を準用する場合においては、法第九十四条において準用する公職選挙法第十条第二項、第三十三条、第三十四条第一項、第三項、第四項及び第六項、第六十八条の二第一項及び第四項、第八十六条の四第一項、第二項、第五項及び第九項から第十一項まで、第八十六条の八、第九十条、第九十一条第二項、第十章(第九十五条の二から第九十八条まで、第九十九条の二、第百条第一項から第三項まで、第七項及び第八項、第百一条から第百一条の二の二まで並びに第百八条第二項の規定を除く。)、第百十一条第一項及び第二項、第百十六条、第百十七条、第百二十九条、第百三十六条の二第二項、第百六十一条第一項、第三項及び第四項、第二百五条第二項から第四項まで、第二百九条第二項、第二百十条、第二百十一条第一項、第二百十九条第二項、第二百二十条第二項、第二百二十一条第三項第一号から第四号まで、第二百五十一条、第二百五十一条の二第一項及び第四項、第二百五十一条の五並びに第二百五十四条の二の規定は、当該解職の投票には準用しない。

2 法第九十九条第五項の規定により海区漁業調整委員会の委員の解職の投票に委員の選挙に関する法の規定を準用する場合においては、法第九十四条において準用する公職選挙法の次の表の上欄に掲げる規定の中で同表中欄に掲げるものは、それぞれ同表下欄のように読み替えるものとする。

표5-1
표5-1

표5-2
표5-2

표5-3
표5-3

표5-4
표5-4

표5-5
표5-5

3 法第九十九条第五項の規定により海区漁業調整委員会の委員の解職の投票に委員の選挙に関する法の規定を準用する場合においては、法第九十四条において準用する公職選挙法中都道府県の議会の議員の選挙に関する規定は海区漁業調整委員会の委員の解職の投票に関する規定と、公職の候補者又は推薦届出者に関する規定は、当該海区漁業調整委員会の委員又はその解職請求代表者に関する規定とみなす。

(地方自治法施行令の準用) 第二十二条 

地方自治法施行令(昭和二十二年政令第十六号)第九十五条の二から第九十五条の四まで、第九十七条、第九十八条第一項、第百条の二、第百三条から第百五条まで、第百十一条及び第百十二条(直接請求)の規定は、法第九十九条第一項の規定による海区漁業調整委員会の委員の解職の請求及び投票に準用する。この場合において、次の表の上欄に掲げる同令の規定の中で同表中欄に掲げるものは、それぞれ下欄のように読み替えるものとする。

표6-1
표6-1

표6-2
표6-2

표6-3
표6-3

(公職選挙法施行令の準用) 第二十三条 

公職選挙法施行令第九条の二(投票区の廃止又は変更の告示)、第十条の二(市町村の区域を分けて開票区を設ける場合等の手続)、第四章(投票)(第二十四条第三項及び第四項、第二十九条、第三十条、第三十四条の二、第三十四条の三、第三十五条第三項、第三十八条、第四十四条の二、第四十六条第四項、第四十七条並びに第四十八条第四項から第六項までの規定を除く。)、第四章の二(共通投票所)、第四章の四(期日前投票)、第五章(不在者投票)(第五十条第五項及び第七項、第五十五条第五項から第七項まで、第五十九条、第五十九条の四第三項、第五十九条の五の三から第五十九条の八まで、第六十一条第四項並びに第六十二条第二項の規定を除く。)、第六章(開票)(第六十七条第七項及び第八項、第七十条、第七十条の二第二項、第七十五条第二項、第七十八条第四項から第六項まで並びに第七十九条の規定を除く。)、第七章(選挙会及び選挙分会)(第八十三条、第八十六条第二項並びに第八十七条第二項及び第三項の規定を除く。)、第百八条第一項及び第三項(選挙事務所設置の届出の方法)、第百三十一条の二(一部の繰延投票に関する準用)において準用する第百三十一条(選挙の一部無効による再選挙が行われる投票区、開票区、選挙区等)、第百三十二条の十(選挙の一部無効に関する通知)、第百四十二条の二(不在者投票の時間に行うことができる行為)、第百四十二条の三(不在者投票の時間の特例を定めた場合の告示)並びに第百四十五条(選挙人名簿等の様式)の規定は、衆議院議員、参議院議員、地方公共団体の長及び市町村の議会の議員の選挙に関する部分を除き、海区漁業調整委員会の委員の解職の投票について準用する。この場合において、次の表の上欄に掲げる同令の規定中同表の中欄に掲げる字句は、それぞれ同表の下欄に掲げる字句に読み替えるものとする。

표7-1
표7-1

표7-2
표7-2

표7-3
표7-3

표7-4
표7-4

표7-5
표7-5

표7-6
표7-6

표7-7
표7-7

(第五条等の準用) 第二十四条 

第五条第四項(選挙人名簿の保存)及び第六条(投票所の開閉時刻)から第七条の二(期日前投票所の開閉時刻)までの規定は、海区漁業調整委員会の委員の解職の投票に準用する。この場合において、第五条第四項中「その名簿又は抄本を用いて選挙された海区漁業調整委員会の委員の任期間」とあるのは、「解職の投票の結果の確定するまでの間」と読み替えるものとする。

(海区漁業調整委員会の会議) 第二十五条 

海区漁業調整委員会の会議は、会長が招集する。ただし、会長及びその職務を代理する者がともに互選されていないか若しくは欠けたとき又は会長及びその職務を代理する者にともに事故があるときの会議は、都道府県知事が招集する。

2 会長(会長及びその職務を代理する者がともに欠け又は会長及びその職務を代理する者にともに事故があるときは、都道府県知事)は、在任委員の三分の一以上の者から書面で会議の目的たるべき事項を示して海区漁業調整委員会の会議を招集すべき旨の要求があつたときは、会議を招集しなければならない。

3 海区漁業調整委員会の会議に関し必要な事項は、法令に別段の定めがある場合を除き、海区漁業調整委員会の会議で定める。

(連合海区漁業調整委員会、広域漁業調整委員会及び内水面漁場管理委員会の会議) 第二十六条 

前条の規定は、連合海区漁業調整委員会、広域漁業調整委員会及び内水面漁場管理委員会の会議について準用する。この場合において、同条第一項ただし書及び第二項中「都道府県知事」とあるのは、「都道府県知事(広域漁業調整委員会にあつては、農林水産大臣)」と読み替えるものとする。

(広域漁業調整委員会を置く海域) 第二十七条 

法第百十条第二項の政令で定める海域は、次の表の上欄に掲げる海域について、それぞれ同表の下欄に掲げる海域とする。

표8-1
표8-1

표8-2
표8-2

(交付金) 第二十八条 

法第百十八条第二項の政令で定める基準は、次のとおりとする。

一 当該予算総額の五割は、各都道府県の海区の数に応じて各都道府県に配分する。 二 当該予算総額の一割は、海面(法第八十四条第一項の海面をいう。第四号において同じ。)において漁業を営む者の各都道府県における数に応じて各都道府県に配分する。 三 当該予算総額の一割は、各都道府県の海岸線の長さに応じて各都道府県に配分する。 四 当該予算総額の三割は、海面における水産動植物の繁殖保護、漁業権又は入漁権の設定又は行使、漁場の使用の状況等に係る特別の事情に対応した漁業調整委員会の運営を行うための費用を要する都道府県に配分する。

第二十九条 

法第百三十二条において準用する法第百十八条第二項の政令で定めるところにより算出される額は、当該予算総額の五割に相当する額を都道府県の数で除して算出するものとする。

2 法第百三十二条において準用する法第百十八条第二項の政令で定める基準は、次のとおりとする。

一 当該予算総額の一割は、各都道府県の内水面組合(水産業協同組合法(昭和二十三年法律第二百四十二号)第十八条第二項の内水面組合をいう。)の組合員の数に応じて各都道府県に配分する。 二 当該予算総額の一割は、各都道府県の河川の延長に応じて各都道府県に配分する。 三 当該予算総額の三割は、内水面(法第八条第三項の内水面をいう。)における水産動植物の繁殖保護、漁業権又は入漁権の設定又は行使、漁場の使用の状況等に係る特別の事情に対応した内水面漁場管理委員会の運営を行うための費用を要する都道府県に配分する。

(漁業監督官の資格) 第三十条 

次の各号のいずれかに該当する者でなければ、漁業監督官となることができない。

一 通算して一年以上漁業に関する法令の励行に関する事務に従事した経験がある者 二 通算して二年以上漁業に関する行政事務に従事した経験がある者 三 学校教育法(昭和二十二年法律第二十六号)に基づく大学(同法第百八条第二項に規定する短期大学を含む。)、国立研究開発法人水産研究・教育機構、独立行政法人に係る改革を推進するための農林水産省関係法律の整備に関する法律(平成二十七年法律第七十号)附則第十四条の規定による廃止前の独立行政法人水産大学校法(平成十一年法律第百九十一号)に基づく独立行政法人水産大学校、独立行政法人国立公文書館等の設立に伴う関係政令の整備等に関する政令(平成十二年政令第三百三十三号)第六十四条の規定による改正前の農林水産省組織令(平成十二年政令第二百五十三号)に基づく水産大学校又は中央省庁等改革に伴い関係政令等を廃止する政令(平成十二年政令第三百十四号)による廃止前の農林水産省組織令(昭和二十七年政令第三百八十九号)に基づく水産大学校において法律又は水産に関する科目を修めて卒業した者

(事務の区分) 第三十一条 

この政令の規定により市町村が処理することとされている事務のうち、次に掲げるものは、地方自治法第二条第九項第二号に規定する第二号法定受託事務とする。

一 海区漁業調整委員会の委員の選挙又は解職の投票に関し、市町村が処理することとされている事務 二 海区漁業調整委員会選挙人名簿に関し、市町村が処理することとされている事務

附 則 抄

1 この政令は、昭和二十五年三月十四日から施行する。

3 左に掲げる勅令は、廃止する。但し、この政令施行の際現に存する漁業権及びこれについて現に存し又は新たに設定される入漁権については、これらの勅令の規定は、なおその効力を有する。

漁業登録令(明治四十三年勅令第四百三十号) 漁業手数料令(明治四十三年勅令第四百三十一号) 漁業法第十五条ノ二及び第二十八条第二項の規定に依る裁判所の許可を求むる手続に関する件

4 左に掲げる勅令は、廃止する。

漁業組合令(明治四十三年勅令第四百二十九号) 漁業監督吏員に関する件(明治四十四年勅令第二十七号) 漁業法第四十三条ノ八の規定に依り漁業協同組合の自ら営む漁業に関する件(昭和九年勅令第二百三十四号) 漁業法及び漁業組合令中貯金の利率及び余裕金に関し主務大臣の行う職務に関する件(昭和十三年勅令第三百九十九号)

附 則 (昭和二五年五月六日政令第一二三号) 抄

1 この政令は、公布の日から施行する。

附 則 (昭和二五年七月一〇日政令第二二三号)

この政令は、公布の日から施行する。

附 則 (昭和二五年八月一日政令第二五一号)

この政令は、公布の日から施行する。

附 則 (昭和二六年三月三一日政令第八〇号)

この政令は、漁業法等の一部を改正する法律の施行の日(昭和二十六年四月一日)から施行する。

附 則 (昭和二七年八月二九日政令第三六九号) 抄

1 この政令は、昭和二十七年九月一日から施行する。

附 則 (昭和三〇年二月二八日政令第二二号) 抄

1 この政令は、昭和三十年三月一日から施行する。

附 則 (昭和三一年八月二一日政令第二六五号) 抄

1 この政令は、地方自治法の一部を改正する法律(昭和三十一年法律第百四十七号)及び地方自治法の一部を改正する法律の施行に伴う関係法律の整理に関する法律(昭和三十一年法律第百四十八号)の施行の日(昭和三十一年九月一日)から施行する。

附 則 (昭和三三年五月二九日政令第一四五号) 抄

(施行期日) 1 この政令は、昭和三十三年六月一日から施行する。

(罰則に関する経過措置) 4 この政令の施行前にした行為及び前項の規定により従前の例により行われる選挙に関してした行為に対する罰則の適用については、なお従前の例による。

附 則 (昭和三五年六月三〇日政令第一八五号)

この政令は、自治庁設置法の一部を改正する法律の施行の日(昭和三十五年七月一日)から施行する。

附 則 (昭和三七年七月二七日政令第三〇六号) 抄

(施行期日) 1 この政令は、昭和三十七年八月十日から施行する。

(手続が開始されている直接請求等に関する経過措置) 3 この政令の施行の際現にその手続が開始されている直接請求又は解職の請求については、なお従前の例による。

(罰則に関する経過措置) 4 この政令の施行前にした行為及び前二項の規定により従前の例により行なわれる選挙若しくは投票又は直接請求若しくは解職の請求に関してこの政令の施行後にした行為に対する罰則の適用については、なお従前の例による。

附 則 (昭和三七年九月二五日政令第三六九号)

この政令は、昭和三十七年十月一日から施行する。

附 則 (昭和三七年九月二九日政令第三九一号)

1 この政令は、行政不服審査法(昭和三十七年法律第百六十号)の施行の日(昭和三十七年十月一日)から施行する。

2 この政令による改正後の規定は、この政令の施行前にされた行政庁の処分その他この政令の施行前に生じた事項についても適用する。ただし、この政令による改正前の規定によつて生じた効力を妨げない。

3 この政令の施行前に提起された訴願、審査の請求、異議の申立てその他の不服申立て(以下「訴願等」という。)については、この政令の施行後も、なお従前の例による。この政令の施行前にされた訴願等の裁決、決定その他の処分(以下「裁決等」という。)又はこの政令の施行前に提起された訴願等につきこの政令の施行後にされる裁決等にさらに不服がある場合の訴願等についても、同様とする。

4 前項に規定する訴願等で、この政令の施行後は行政不服審査法による不服申立てをすることができることとなる処分に係るものは、この政令による改正後の規定の適用については、同法による不服申立てとみなす。

附 則 (昭和三八年一月二二日政令第五号) 抄

(施行期日) 1 この政令は、昭和三十八年二月一日から施行する。

(漁業監督官及び漁業監督吏員の資格に関する経過措置) 2 この政令の施行の際現に漁業法第七十四条第一項の漁業監督官又は漁業監督吏員である者は、改正後の第二十七条の規定にかかわらず、漁業監督官又は漁業監督吏員となる資格を有するものとみなす。

3 通算して三年以上水産に関する試験研究又は教育に従事した経験を有する者であつて当該学識及び経験から漁業監督官又は漁業監督吏員として適当であると主務大臣又は都道府県知事が認めるものは、当分の間、改正後の第二十七条の規定にかかわらず、漁業監督官又は漁業監督吏員となる資格を有するものとみなす。

附 則 (昭和三八年七月一八日政令第二六五号)

この政令は、公布の日から施行する。

附 則 (昭和三九年八月二五日政令第二七七号) 抄

(施行期日) 1 この政令は、公布の日から施行する。ただし、第十八条の次に三条を加える改正規定(第十八条の二を加える部分に限る。)、第二十条の次に一条を加える改正規定、第百三十九条の改正規定、第百四十一条の二の改正規定(「(市の区域に関する部分を除く。)及び第五項」を「(市の区域に関する部分を除く。)、第二項及び第六項」に改める部分に限る。)及び第百四十五条の改正規定(補充選挙人名簿登録申出書に係る部分に限る。)並びに附則第八項(漁業法施行令(昭和二十五年政令第三十号)第五条第四項を改正する部分に限る。)の規定は昭和三十九年十月一日から、第五十八条を削り、第五十九条を第五十八条とし、同条の次に一条を加える改正規定、第六十条第一項及び第六十三条第二項の改正規定並びに第百四十五条の改正規定(「これらを入れる封筒」の下に「、第五十九条第二項の規定による請求書、同条第三項の保管箱及び保管用封筒」を加える部分に限る。)並びに附則第六項(地方自治法施行令(昭和二十二年政令第十六号)第百六条、第百十四条、第百十七条及び第百八十四条を改める部分に限る。)、附則第七項、附則第九項(農業委員会等に関する法律施行令(昭和二十六年政令第七十八号)第六条を改める部分中「第五十九条」を「第五十八条」に改める部分に限る。)及び附則第十一項(新市町村建設促進法施行令(昭和三十一年政令第二百二十三号)第十七条第一項を改める部分に限る。)の規定は昭和三十九年十二月一日から、第百四十六条の改正規定及び附則第十項の規定は次の総選挙から施行する。

(適用区分) 2 この附則に特別の定めがあるものを除くほか、この政令による改正後の公職選挙法施行令(補充選挙人名簿の登録の申出、指定船舶に乗船中の船員の不在者投票の特例、特定の市の区に対する衆議院議員の選挙区に関する規定の適用の特例及び奄美群島選挙区における選挙の特例に係る部分を除く。)の規定は、衆議院議員の選挙についてはこの政令の施行の日(以下「施行日」という。)以後はじめて行なわれる総選挙から、参議院議員の選挙については施行日以後はじめて行なわれる通常選挙から、その他の選挙については昭和三十九年十月十日から適用し、この政令による改正後の地方自治法施行令第百九条及び第百八十七条、漁業法施行令第八条及び第九条、農業委員会等に関する法律施行令第六条(公職選挙法施行令第五十八条の準用に係る部分を除く。)並びに新市町村建設促進法施行令第十五条及び第十六条の規定は、昭和三十九年十月十日から適用する。

附 則 (昭和四〇年四月三〇日政令第一三六号) 抄

(施行期日) 1 この政令は、昭和四十年五月一日から施行する。

附 則 (昭和四一年八月一五日政令第二八六号) 抄

(施行期日) 第一条

この政令は、昭和四十一年九月三十日から施行する。

附 則 (昭和四四年五月一六日政令第一一八号) 抄

(施行期日) 第一条

この政令は、昭和四十四年七月二十日から施行する。

附 則 (昭和四九年一二月二五日政令第三九四号) 抄

(施行期日) 1 この政令は、昭和五十年一月二十日から施行する。ただし、第五十九条の次に四条を加える改正規定中第五十九条の四及び第五十九条の五に係る部分、第六十条、第六十一条第一項、第六十四条第一項及び第二項並びに第九十八条の改正規定並びに附則第三項から第五項までの規定は、昭和五十年三月一日から施行する。

(適用区分) 2 この政令による改正後の公職選挙法施行令第五十九条の四から第六十一条まで、第六十四条及び第九十八条、地方自治法施行令(昭和二十二年政令第十六号)第百六条、第百十四条、第百十七条及び第百八十四条、最高裁判所裁判官国民審査法施行令(昭和二十三年政令第百二十二号)第十四条並びに漁業法施行令(昭和二十五年政令第三十号)第二十三条の規定は、昭和五十年三月一日以後その期日を公示され又は告示される選挙又は投票について適用し、同日の前日までにその期日を公示され又は告示された選挙又は投票については、なお従前の例による。

附 則 (昭和五〇年九月二七日政令第二八二号) 抄

1 この政令は、昭和五十年十月十四日から施行する。

2 この政令による改正後の公職選挙法施行令第百九条の二から第百九条の四まで、第百九条の六、第百九条の七、第百十条の二、第百二十七条、第百二十七条の二第一項、第百二十八条の二、第百三十二条の三第一項及び第七項から第九項まで、第百三十二条の四第一項、第三項及び第四項、第百三十二条の五第一項、第百三十二条の六第一項、第百三十二条の七第一項、第百三十二条の八第一項、第百三十二条の十二並びに別表第五、地方自治法施行令(昭和二十二年政令第十六号)第百六条、第百八条第一項、第百九条、第百十四条、第百十五条第一項、第百十七条、第百十八条、第百八十四条、第百八十六条第一項及び第百八十七条並びに漁業法施行令(昭和二十五年政令第三十号)第二十一条第一項の規定は、この政令の施行の日以後その期日を公示され又は告示される選挙又は投票について適用し、同日の前日までにその期日を公示され又は告示された選挙又は投票については、なお従前の例による。

附 則 (昭和五三年七月五日政令第二八二号) 抄

(施行期日) 第一条

この政令は、公布の日から施行する。

附 則 (昭和五八年二月二二日政令第一六号) 抄

(施行期日等) 第一条

この政令は、公布の日から施行する。

(経過措置) 第四条 

第二条から第五条までの規定による改正後の地方自治法施行令、最高裁判所裁判官国民審査法施行令、漁業法施行令及び農業委員会等に関する法律施行令の規定は、施行日以後にその期日を告示される投票、審査又は選挙について適用し、施行日の前日までにその期日を告示された投票、審査又は選挙については、なお従前の例による。

附 則 (昭和五八年一一月二九日政令第二四二号) 抄

(施行期日) 第一条 

この政令は、公布の日から施行する。

(改正後の地方自治法施行令等の適用区分) 第三条 

第二条の規定による改正後の地方自治法施行令、第四条の規定による改正後の漁業法施行令及び第五条の規定による改正後の農業委員会等に関する法律施行令の規定は、施行日から起算して三月を経過した日以後その期日を告示される投票又は選挙について適用し、施行日から起算して三月を経過した日前にその期日を告示される投票又は選挙については、なお従前の例による。

附 則 (昭和五九年六月二一日政令第二〇七号)

この政令は、昭和五十九年七月一日から施行する。

附 則 (昭和六〇年五月一八日政令第一三〇号) 抄

1 この政令は、公布の日から施行する。

附 則 (平成六年一一月二五日政令第三六九号) 抄

(施行期日) 第一条 

この政令は、公職選挙法の一部を改正する法律(平成六年法律第二号)の施行の日から施行する。

(改正後の地方自治法施行令等の適用区分) 第五条 

第二条から第五条までの規定による改正後の地方自治法施行令、最高裁判所裁判官国民審査法施行令、漁業法施行令及び農業委員会等に関する法律施行令の規定は、施行日以後にその期日を告示される投票、審査又は選挙について適用し、施行日の前日までにその期日を告示された投票、審査又は選挙については、なお従前の例による。

附 則 (平成七年一二月二〇日政令第四一八号) 抄

(施行期日) 第一条 

この政令は、公布の日から施行する。

附 則 (平成一〇年一月三〇日政令第一六号) 抄

(施行期日) 第一条 

この政令は、公職選挙法の一部を改正する法律(平成九年法律第百二十七号)の施行の日(平成十年六月一日)から施行する。

附 則 (平成一〇年一二月一一日政令第三八八号) 抄

(施行期日) 第一条

この政令は、平成十一年五月一日から施行する。ただし、目次の改正規定(「第五章 不在者投票(第五十条―第六十五条)」を「/第五章 不在者投票(第五十条―第六十五条)/第五章の二 在外投票(第六十五条の二―第六十五条の二十一)/」に改める部分に限る。)、第十八条第三項、第三十条及び第五十九条の三の改正規定、第五章の次に一章を加える改正規定、第七十一条、第七十五条、第七十六条及び第百三十一条第二項の改正規定、第百三十九条の改正規定(第十八条に係る部分に限る。)、第百四十一条の二の改正規定(「第四十九条第一項」の下に「、第四十九条の二第三項」を加える部分に限る。)、第百四十二条を第百四十一条の三とし、同条の次に二条を加える改正規定(第百四十一条の四第一項並びに第百四十二条第一項及び第二項に係る部分に限る。)、第百四十二条の二及び第百四十二条の三の改正規定並びに附則第一項の次に二項を加える改正規定(附則第三項(第二十三条の二に係る部分を除く。)に係る部分に限る。)並びに附則第六条中地方自治法施行令(昭和二十二年政令第十六号)第百六条の改正規定、同令第百九条の改正規定(「第三十七条第三項及び第四項」の下に「、第四十二条(在外選挙人名簿に関する部分に限る。)」を加える部分、「第四十六条の二」の下に「、第四十九条の二、第五十五条(在外選挙人名簿に関する部分に限る。)、第五十六条(在外選挙人名簿に関する部分に限る。)」を加える部分、「第二百六十三条第五号の二」を「第二百六十三条第四号の二、第四号の三及び第五号の二」に改める部分(第四号の三に係る部分に限る。)及び「から第二百六十八条まで」の下に「、第二百六十九条の二、第二百七十条第一項(在外選挙人名簿及び在外投票に関する部分に限る。)及び第二項、第二百七十条の二(在外投票に関する部分に限る。)」を加える部分(第二百六十九条の二に係る部分、第二百七十条第二項中在外投票に関する部分に係る部分及び第二百七十条の二に係る部分に限る。)に限る。)、同令第百十四条、第百十七条及び第百八十四条の改正規定、同令第百八十七条の改正規定(「第三十八条第三項」の下に「、第四十二条(在外選挙人名簿に関する部分に限る。)」を加える部分、「第四十六条の二」の下に「、第四十九条の二、第五十五条(在外選挙人名簿に関する部分に限る。)、第五十六条(在外選挙人名簿に関する部分に限る。)」を加える部分、「第二百六十三条第五号の二」を「第二百六十三条第四号の二、第四号の三及び第五号の二」に改める部分(第四号の三に係る部分に限る。)及び「から第二百六十八条まで」の下に「、第二百六十九条の二、第二百七十条第一項(在外選挙人名簿及び在外投票に関する部分に限る。)及び第二項、第二百七十条の二(在外投票に関する部分に限る。)」を加える部分(第二百六十九条の二に係る部分、第二百七十条第二項中在外投票に関する部分に係る部分及び第二百七十条の二に係る部分に限る。)に限る。)、同令第二百十三条の五の改正規定、同令第二百十三条の七の改正規定(「第三十七条第三項及び第四項」の下に「、第四十二条(在外選挙人名簿に関する部分に限る。)」を加える部分、「第四十六条の二」の下に「、第四十九条の二、第五十五条(在外選挙人名簿に関する部分に限る。)、第五十六条(在外選挙人名簿に関する部分に限る。)」を加える部分、「第二百六十三条第五号の二」を「第二百六十三条第四号の二、第四号の三及び第五号の二」に改める部分(第四号の三に係る部分に限る。)及び「から第二百六十八条まで」の下に「、第二百六十九条の二、第二百七十条第一項(在外選挙人名簿及び在外投票に関する部分に限る。)及び第二項、第二百七十条の二(在外投票に関する部分に限る。)」を加える部分(第二百六十九条の二に係る部分、第二百七十条第二項中在外投票に関する部分に係る部分及び第二百七十条の二に係る部分に限る。)に限る。)並びに同令第二百十四条の四及び第二百十五条の四の改正規定並びに附則第七条及び第八条の規定は、平成十二年五月一日から施行する。

附 則 (平成一一年一一月一二日政令第三五四号) 抄

(施行期日) 第一条

この政令は、平成十二年五月一日から施行する。

附 則 (平成一一年一二月二二日政令第四一六号) 抄

(施行期日) 第一条 

この政令は、平成十二年四月一日から施行する。

(罰則に関する経過措置) 第二十二条

この政令の施行前にした行為に対する罰則の適用については、なお従前の例による。

附 則 (平成一二年五月一七日政令第二二三号) 抄

(施行期日) 第一条

この政令は、公布の日から施行する。

附 則 (平成一二年六月七日政令第三一〇号) 抄

(施行期日) 第一条 

この政令は、内閣法の一部を改正する法律(平成十一年法律第八十八号)の施行の日(平成十三年一月六日)から施行する。

附 則 (平成一二年六月七日政令第三三三号) 抄

(施行期日) 1 この政令(第一条を除く。)は、平成十三年四月一日から施行する。

附 則 (平成一二年一二月二七日政令第五三六号) 抄

(施行期日) 第一条 

この政令は、公布の日から施行する。

附 則 (平成一三年二月二日政令第二四号)

この政令は、平成十三年四月一日から施行する。

附 則 (平成一三年九月一九日政令第三〇六号) 抄

(施行期日) 第一条 

この政令は、漁業法等の一部を改正する法律の施行の日(平成十三年十二月一日)から施行する。ただし、次の各号に掲げる規定は、当該各号に定める日から施行する。

一 第六条の改正規定 公布の日 二 第二十六条の改正規定及び第三十条を第三十一条とし、第二十九条を第三十条とし、第二十八条を第二十九条とし、第二十七条の前の見出しを削り、同条を第二十八条とし、同条の前に見出しを付し、第二十六条の次に一条を加える改正規定並びに次条及び附則第三条の規定 平成十三年十月一日

附 則 (平成一三年一二月二八日政令第四三四号) 抄

(施行期日) 第一条 

この政令は、測量法及び水路業務法の一部を改正する法律の施行の日(平成十四年四月一日)から施行する。

附 則 (平成一四年三月三〇日政令第九五号) 抄

(施行期日) 第一条 

この政令中、第二条(市町村の合併の特例に関する法律施行令第二条第四項及び第五項の改正規定(「第七十四条第五項」を「第七十四条第六項」に改める部分に限る。)並びに同令第四条第一項の改正規定(「第七十四条第四項」を「第七十四条第五項」に改める部分に限る。)を除く。)の規定は平成十四年三月三十一日から、その他の規定は平成十四年九月一日から施行する。

附 則 (平成一四年一二月一八日政令第三八六号) 抄

(施行期日) 第一条

この政令は、平成十五年四月一日から施行する。

附 則 (平成一五年一月三一日政令第二八号) 抄

(施行期日) 第一条 

この政令は、行政手続等における情報通信の技術の利用に関する法律の施行の日(平成十五年二月三日)から施行する。

附 則 (平成一五年七月二四日政令第三一七号) 抄

(施行期日) 第一条 

この政令は、公職選挙法の一部を改正する法律(平成十五年法律第六十九号)の施行の日(平成十五年十二月一日)から施行する。

(適用区分) 第二条 

この政令による改正後の公職選挙法施行令の規定(同令第三十四条の二第一項の規定を除く。)、次条の規定による改正後の地方自治法施行令(昭和二十二年政令第十六号)の規定、附則第四条の規定による改正後の最高裁判所裁判官国民審査法施行令(昭和二十三年政令第百二十二号)の規定、附則第五条の規定による改正後の漁業法施行令(昭和二十五年政令第三十号)の規定、附則第六条の規定による改正後の農業委員会等に関する法律施行令(昭和二十六年政令第七十八号)の規定、附則第七条の規定による改正後の市町村の合併の特例に関する法律施行令(昭和四十年政令第五十二号)の規定及び附則第八条の規定による改正後の地方公共団体の議会の議員及び長の選挙に係る電磁的記録式投票機を用いて行う投票方法等の特例に関する法律施行令(平成十四年政令第十九号)の規定は、この政令の施行の日以後その期日を公示され又は告示される選挙、投票又は審査について適用し、この政令の施行の日の前日までにその期日を公示され又は告示された選挙、投票又は審査については、なお従前の例による。

附 則 (平成一五年一〇月一日政令第四四五号) 抄

(施行期日) 第一条 

この政令は、公職選挙法の一部を改正する法律(平成十五年法律第六十九号)附則第一条第二号に掲げる規定の施行の日(平成十六年四月一日)から施行する。

附 則 (平成一五年一二月二五日政令第五三七号) 抄

(施行期日) 第一条 

この政令は、公職選挙法の一部を改正する法律(平成十五年法律第百二十七号)の施行の日(平成十六年三月一日)から施行する。

(適用区分) 第二条 

この政令による改正後の公職選挙法施行令第五十九条の四第二項から第四項まで及び第五十九条の五の二の規定、次条の規定による改正後の地方自治法施行令(昭和二十二年政令第十六号)の規定、附則第四条の規定による改正後の漁業法施行令(昭和二十五年政令第三十号)の規定、附則第五条の規定による改正後の農業委員会等に関する法律施行令(昭和二十六年政令第七十八号)の規定並びに附則第六条の規定による改正後の市町村の合併の特例に関する法律施行令(昭和四十年政令第五十二号)の規定は、この政令の施行の日以後その期日を公示され又は告示される選挙又は投票について適用し、この政令の施行の日の前日までにその期日を公示され又は告示された選挙又は投票については、なお従前の例による。

附 則 (平成一六年一一月八日政令第三四四号) 抄

(施行期日) 第一条 

この政令は、地方自治法の一部を改正する法律の施行の日(平成十六年十一月十日)から施行する。ただし、第九十二条第五項及び第六項の改正規定、第百七十八条第四項の改正規定並びに次条から附則第四条まで並びに附則第六条及び第七条の規定は、平成十七年四月一日から施行する。

附 則 (平成一七年二月二三日政令第二六号)

この政令は、平成十七年三月十四日から施行する。

附 則 (平成一八年一〇月二七日政令第三三七号) 抄

(施行期日) 第一条

この政令は、平成十八年十一月一日から施行する。

附 則 (平成一九年二月二三日政令第二九号) 抄

(施行期日) 第一条 

この政令は、公職選挙法の一部を改正する法律(平成十八年法律第九十三号)附則第一条第二号に掲げる規定の施行の日(平成十九年三月一日)から施行する。

附 則 (平成一九年一二月一二日政令第三六三号) 抄

この政令は、学校教育法等の一部を改正する法律の施行の日(平成十九年十二月二十六日)から施行する。

附 則 (平成二〇年一月二五日政令第一五号)

この政令は、漁業法及び水産資源保護法の一部を改正する法律の施行の日(平成二十年四月一日)から施行する。

附 則 (平成二三年七月二九日政令第二三五号) 抄

(施行期日) 第一条 

この政令は、地方自治法の一部を改正する法律の施行の日(平成二十三年八月一日)から施行する。

附 則 (平成二五年二月六日政令第二八号) 抄

(施行期日) 第一条 

この政令は、地方自治法の一部を改正する法律附則第一条ただし書に規定する規定の施行の日(平成二十五年三月一日)から施行する。

附 則 (平成二七年一月三〇日政令第三〇号) 抄

(施行期日) 第一条 

この政令は、地方自治法の一部を改正する法律(次条において「改正法」という。)の施行の日(平成二十八年四月一日)から施行する。

附 則 (平成二七年一〇月三〇日政令第三六七号) 抄

(施行期日) 第一条 

この政令は、公職選挙法の一部を改正する法律の施行の日から施行する。

附 則 (平成二七年一一月二六日政令第三九二号) 抄

(施行期日) 第一条 

この政令は、行政不服審査法の施行の日(平成二十八年四月一日)から施行する。

(経過措置の原則) 第二条 

行政庁の処分その他の行為又は不作為についての不服申立てであってこの政令の施行前にされた行政庁の処分その他の行為又はこの政令の施行前にされた申請に係る行政庁の不作為に係るものについては、この附則に特別の定めがある場合を除き、なお従前の例による。

附 則 (平成二八年三月三〇日政令第八六号) 抄

(施行期日) 第一条 

この政令は、平成二十八年四月一日から施行する。ただし、第二十五条及び第三十条の規定は、公布の日から施行する。

附 則 (平成二八年五月二七日政令第二二七号) 抄

(施行期日) 第一条 

この政令は、公職選挙法等の一部を改正する法律(平成二十七年法律第四十三号)の施行の日から施行する。ただし、第十一条の改正規定及び次条第四項の規定は、平成二十八年六月一日から施行する。

(適用区分等) 第二条 

この政令による改正後の公職選挙法施行令(以下この条において「新令」という。)の規定(新令第一条の三、第十一条、第十五条及び第十六条の規定を除く。)、次条の規定による改正後の地方自治法施行令(昭和二十二年政令第十六号)の規定、附則第四条の規定による改正後の最高裁判所裁判官国民審査法施行令(昭和二十三年政令第百二十二号)第十九条の規定、附則第五条の規定による改正後の漁業法施行令(昭和二十五年政令第三十号)第六条の二、第七条の二第二項、第九条及び第二十三条の規定、附則第六条の規定による改正後の地方公共団体の議会の議員及び長の選挙に係る電磁的記録式投票機を用いて行う投票方法等の特例に関する法律施行令(平成十四年政令第十九号)第二条(第三項を除く。)及び第四条第二項の規定、附則第七条の規定による改正後の市町村の合併の特例に関する法律施行令(平成十七年政令第五十五号)第十九条及び第二十二条の規定並びに附則第八条の規定による改正後の大都市地域における特別区の設置に関する法律施行令(平成二十五年政令第四十二号)第五条及び第八条の規定は、この政令の施行の日(以下この項及び次項において「施行日」という。)の翌日以後初めてその期日を公示される衆議院議員の総選挙の期日の公示の日又は施行日の翌日以後初めてその期日を公示される参議院議員の通常選挙の期日の公示の日のうちいずれか早い日(以下この項及び第四項において「公示日」という。)以後その期日を公示され又は告示される選挙、投票又は審査について適用し、公示日の前日までにその期日を公示され又は告示された選挙、投票又は審査については、なお従前の例による。

附 則 (平成二九年五月三一日政令第一五三号) 抄

(施行期日) 第一条 

この政令は、公職選挙法及び最高裁判所裁判官国民審査法の一部を改正する法律の施行の日(平成二十九年六月一日)から施行する。

(適用区分) 第二条 

この政令による改正後の公職選挙法施行令(以下この条において「新令」という。)第十四条の規定は、基準日(選挙人名簿に登録される資格(選挙人の年齢を除く。)の決定の基準となる日をいう。以下この項及び次項において同じ。)がこの政令の施行の日(以下この条において「施行日」という。)以後である選挙人名簿の登録について適用し、基準日が施行日前である選挙人名簿の登録については、なお従前の例による。

2 基準日が施行日前である選挙人名簿の登録に係る縦覧については、なお従前の例による。

3 新令第二十一条の規定は、調製の期日が施行日以後である選挙人名簿の再調製について適用し、調製の期日が施行日前である選挙人名簿の再調製については、なお従前の例による。

4 縦覧開始の日が施行日以前である在外選挙人名簿の登録に係る縦覧については、なお従前の例による。

5 新令第二十三条の十六第一項において準用する新令第二十一条第一項の規定は、調製の期日が施行日以後である在外選挙人名簿の再調製について適用し、調製の期日が施行日前である在外選挙人名簿の再調製については、なお従前の例による。

6 新令第三十四条の二第一項、第三十四条の三、第三十五条第一項、第五十条第五項、第五十三条第一項、第五十九条の四第三項及び第四項並びに第五十九条の五の四第三項、第六項及び第七項の規定並びに次条の規定による改正後の地方自治法施行令(昭和二十二年政令第十六号)の規定は、施行日以後その期日を公示され又は告示される選挙又は投票について適用し、施行日の前日までにその期日を公示され又は告示された選挙又は投票については、なお従前の例による。

附 則 (平成二九年七月一四日政令第一九〇号) 抄

(施行期日) 第一条 

この政令は、衆議院議員選挙区画定審議会設置法及び公職選挙法の一部を改正する法律(平成二十八年法律第四十九号)附則第一条ただし書に規定する規定の施行の日から施行する。

(適用区分) 第二条 

この政令による改正後の公職選挙法施行令(次項において「新令」という。)第二条第一項、別表第三及び別表第五の規定は、この政令の施行の日(以下この条において「施行日」という。)以後初めてその期日を公示される衆議院議員の総選挙から適用し、施行日の前日までにその期日を公示された衆議院議員の総選挙及び施行日以後初めてその期日を公示される衆議院議員の総選挙の期日の公示の日の前日までにその期日を告示される衆議院議員の選挙については、なお従前の例による。

2 新令の規定(新令第二条第一項、別表第三及び別表第五の規定を除く。)、次条の規定による改正後の地方自治法施行令(昭和二十二年政令第十六号)の規定、附則第四条の規定による改正後の最高裁判所裁判官国民審査法施行令(昭和二十三年政令第百二十二号)第十一条の規定、附則第五条の規定による改正後の漁業法施行令(昭和二十五年政令第三十号)第九条及び第二十三条の規定、附則第六条の規定による改正後の市町村の合併の特例に関する法律施行令(平成十七年政令第五十五号)第二十一条第一項及び第二十二条の規定、附則第七条の規定による改正後の日本国憲法の改正手続に関する法律施行令(平成二十二年政令第百三十五号)の規定並びに附則第八条の規定による改正後の大都市地域における特別区の設置に関する法律施行令(平成二十五年政令第四十二号)第七条第一項及び第八条の規定は、施行日以後その期日を公示され又は告示される選挙、投票又は審査について適用し、施行日の前日までにその期日を公示され又は告示された選挙、投票又は審査については、なお従前の例による。